用微信扫码二维码
分享至好友和朋友圈
中房报·深度
2025-09-29 15:49

东北陶瓷城外景。 冷万欣/摄
中房报记者 冷万欣 北京、沈阳报道
初秋午后,沈阳大东区东望街的阳光依旧炽热,却晒不透东北陶瓷城的冷清。
等待上工的工人聚在正门阴凉处,没人聊哪家店面接了大单,只念叨着哪家面馆的面条又便宜了一元——这抹日常,恰是2025年陶瓷卫浴行业的真实切片。
俯瞰这座陶瓷集散地,沿东鹏陶瓷门店向内走,长城瓷砖身后的“精品3厅”(原卫浴五金大厅)早已变样:外墙“陶瓷精品购物广场”的字样还在,内部却成了生鲜超市的施工地;临街围挡上,超市招商横幅格外刺眼。当房地产狂潮退去,曾借势而上的陶瓷卫浴产业,正被迫在“无风海面”上寻找内生动力。
财经分析人士方远告诉中房报记者,最新出炉的上市企业中期财报,如同一份详尽的“体检报告”,清晰揭示了行业在阵痛中的挣扎与蜕变:大部分企业营收下滑,利润被极致压缩,但黯淡的数据背后,行业正悄然经历一场从产品导向到用户导向、从制造到“智造”的深刻转型。与地产行业“脱钩”、高端技术研发竞赛以及人工智能赋能,已成为头部企业谋求突围的三大核心路径。

陶瓷城三厅精品卫浴厅整体迁出,外墙宣传广告尚在。 冷万欣/摄

帝欧家居2020-2025年半年度销售渠道营业收入占比变化图来源:帝欧水华2025半年报

业绩普遍承压,与地产“脱钩”成生存关键
“现在陶瓷品牌的租金,已经降到只收物业费了,再这样下去,商场运营都要受影响。”沈阳某大型家居卖场市场部负责人的话,道出了行业困境。
这种压力不是个例。部分品牌已从市区卖场搬至远郊的闽南石材城三期,那里租金仅10元/平方米/月;除了铁西红星美凯龙、皇姑居然之家,其他卖场客流寥寥,居然之家里的陶瓷卫浴店更是所剩无几。
在中房报记者的采访过程中,大部门陶瓷卫浴门店负责人,都有一种感受——传统的增长模式“正在失效”。
“顾客要便宜,利润却压到了底,瓷砖生意太难做。”西安未央区某头部瓷砖品牌店负责人坦言,终端需求萎缩让价格战愈演愈烈,不少小众品牌已靠“以销定产”缓解库存压力。
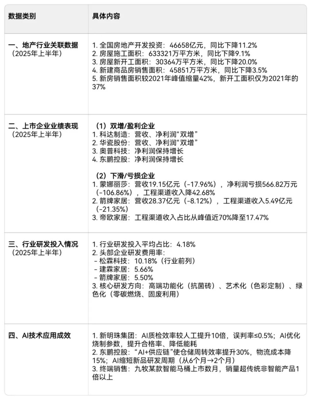
行业困境的背后,是房地产数据的持续下行。。据国家统计局数据,全国房地产开发投资46658亿元,同比下降11.2%;房地产开发企业房屋施工面积633321万平方米,同比下降9.1%;房屋新开工面积30364万平方米,下降20.0%;房屋竣工面积22567万平方米,下降14.8%;新建商品房销售面积45851万平方米,同比下降3.5%。
中期财报更印证了行业承压,据中房报记者不完全统计,2025年上半年,绝大多数陶瓷卫浴上市企业净利润大幅收缩甚至亏损,仅科达制造、华瓷股份实现营收净利润“双增”,奥普科技、东鹏控股净利润保持增长,行业分化明显。
“分化的核心是增长逻辑变了——从靠地产红利,转向跨界新能源、消费升级和出口。”财经分析人士方远指出,2025年上半年新房销售面积较2021年峰值缩量42%,新开工面积仅为2021年的37%,传统大宗业务难以为继。
企业已开始主动“断舍离”,帝欧家居收缩高风险地产工程业务。
中房报记者梳理各企业财报,帝欧家居旗下拥有“帝王”洁具和“欧神诺”瓷砖两大品牌,其2025年半年度报告中也提及“销售渠道进一步优化”:公司持续控制地产业务新增应收账款,主动收缩可能存在资金风险的地产工程业务,积极发展经销渠道,工程渠道收入占比从历史最高的近70%降至今年上半年的17.47%。
瓷砖头部品牌蒙娜丽莎2025年上半年实现营业收入19.15亿元,同比下降17.96%,其中经销业务收入15.89亿元,同比下降10%;工程战略业务收入3.26亿元,同比下降42.68%;净利润为亏损566.82万元,同比下降106.86%。
对此,蒙娜丽莎方面称,与公司战略工程业务关联度高的房地产行业进入存量时代,瓷砖订单量大幅减少,制约公司战略工程业务的开展,导致工程渠道销售收入同比下降。
箭牌家居2025年半年报显示,其上半年实现营业收入28.37亿元,同比下降8.12%,其中工程渠道收入 5.49 亿元,同比下降 21.35%。
“相比之下,那些成功‘去地产化’、完成C端转型的企业,则显示出更强的抗风险能力。经销商渠道收入占比回升至80%以上的企业,以及积极拓展家装、整装、电商等新兴渠道的企业,在行业整体下行中保持了相对稳定。”方远说。


报道中陶瓷卫浴行业核心数据摘要表 冷万欣/制作

价值突围:研发“军备竞赛”与AI赋能
尽管市场遇冷,陶瓷卫浴企业的研发创新并未停步。2025年上半年,行业研发投入平均占比为4.18%,虽整体偏低,但头部企业的研发“军备竞赛”已然拉开帷幕。
松霖科技以10.18%的研发费用率位居行业前列,建霖家居(5.66%)和箭牌家居(5.50%)也显著高于行业平均水平。这些企业正坚定走向技术驱动路线,通过高附加值产品打开细分市场。
“今年 3 月“好房子”首次被写入《政府工作报告》,要求适应群众高品质居住需要,完善标准规范,推动建设安全、舒适、绿色、智慧的住房,陶瓷卫浴行业长期以来虽然头部品牌众多,但市场相对零散,集中度低,如今地产红利退去,价格战打到最后,必然会转向价值战,各家企业通过技术壁垒和研发方向,形成新的‘护城河’”西安某大型家居卖场负责人告诉中房报记者。
“现在顾客对于高端功能化、艺术化、绿色化的瓷砖需求是逐步提升的,虽然这一部分市场需求量还很小,但是来店内询问这类瓷砖产品的顾客数量越来越多,例如色彩款式更时尚的壁砖,抗菌瓷砖等。”沈阳市东北陶瓷城某门店经理告诉记者。
头部企业的研发方向也紧扣这一趋势。蒙娜丽莎联合清华艺科院建瓷砖色彩中心,推出“无极·石界”等新品;东鹏控股聚焦绿色低碳,用工业废渣研发生态石、生态岩板;帝欧家居建成100%烧氨的陶瓷辊道窑,推出轻质幕墙陶瓷板;悦心健康则推出“炫彩宝石”“莫兰迪系列”等大规格玻化石。
研发投入正转化为竞争力。箭牌家居上半年智能坐便器收入6.61亿元,同比增4.20%,占营收23.31%;东鹏、蒙娜丽莎的高端新品也形成技术壁垒。
更关键的是,AI正重塑行业价值链,成为头部企业的新抓手。蒙娜丽莎将AI用于生产排产和质量检测,订单处理及时率提升,生产偏差率降低;奥普科技推出搭载AI恒温算法的智能人感浴霸,能耗更低;东鹏控股与百度文心一言合作优化消费者服务,还联合迈富时打造智能营销方案。
AI的价值已显成效:新明珠集团的数字孪生工厂,用AI优化瓷砖烧制参数,产品合格率提升,能耗下降;其AI质检系统效率较人工高10倍,误判率低于0.5%。东鹏控股的“AI+供应链”体系,让全国仓储周转效率提升30%,物流成本降15%;AI模拟瓷砖配方更将研发周期从6个月缩至2个月。
“我们大型卖场的各品牌门店负责人也会经常沟通交流,智能化的产品,尤其是在卫浴领域,比如马桶和浴霸等等,消费者越来越注重其智能体验,AI算法引入,实际上对于产品的革新是非常有帮助的,市场也会非常认可。在我们卖场,九牧的一款智能马桶,上市几个月销量就超过那些传统非智能产品一倍不止。”沈阳皇姑某家居卖场市场部经理告诉中房报记者。
“这些探索表明,陶瓷卫浴行业正逐渐形成共识:AI技术有望为传统产业升级注入新动力,在更多业务环节实现降本增效。虽然这条路还很漫长,但一批领先企业已率先行动,积极探索AI赋能的发展路径。”方远说。
展开全文
登录之后才能发表评论
新闻推荐
Copyright2018-2020 CREBZFB 版权所有
京ICP备17051690号-1
京公安备:11010502039233号
违法和不良信息举报电话:010-85767558
热门评论